{{ 'fb_in_app_browser_popup.desc' | translate }} {{ 'fb_in_app_browser_popup.copy_link' | translate }}

{{ 'in_app_browser_popup.desc' | translate }}

全館消費滿$999【免運】宅配到府!

【首購優惠】加入會員立即享購物金 $50元 !

你的購物車是空的
{{ (item.variation.media ? item.variation.media.alt_translations : item.product.cover_media.alt_translations) | translateModel }} {{ (item.variation.media
                    ? item.variation.media.alt_translations
                    : item.product.cover_media.alt_translations) | translateModel
                }}
{{ 'product.bundled_products.label' | translate }}
{{ 'product.bundle_group_products.label' | translate }}
{{ 'product.buyandget.label' | translate }}
{{ 'product.gift.label' | translate }}
{{ 'product.addon_products.label' | translate }}
{{item.product.title_translations|translateModel}}
{{ field.name_translations | translateModel }}
  • {{ childProduct.title_translations | translateModel }}

    {{ getChildVariationShorthand(childProduct.child_variation) }}

{{ 'product.set.open_variation' | translate }}
  • {{ getSelectedItemDetail(selectedChildProduct, item).childProductName }} x {{ selectedChildProduct.quantity || 1 }}

    {{ getSelectedItemDetail(selectedChildProduct, item).childVariationName }}

{{item.variation.name}}
{{item.quantity}}x NT$0 {{ item.unit_point }} 點
{{addonItem.product.cover_media.alt_translations | translateModel}}
{{ 'product.addon_products.label' | translate }}
{{addonItem.product.title_translations|translateModel}}
{{addonItem.quantity}}x {{ mainConfig.merchantData.base_currency.alternate_symbol + "0" }}
禾me會員、加入會員、募集中、累積金額、VIP、優惠價格

會員制度

查看個人目前會員等級,請至個人資訊

會員、募集、兌換、優惠、點數、購物金、禾me
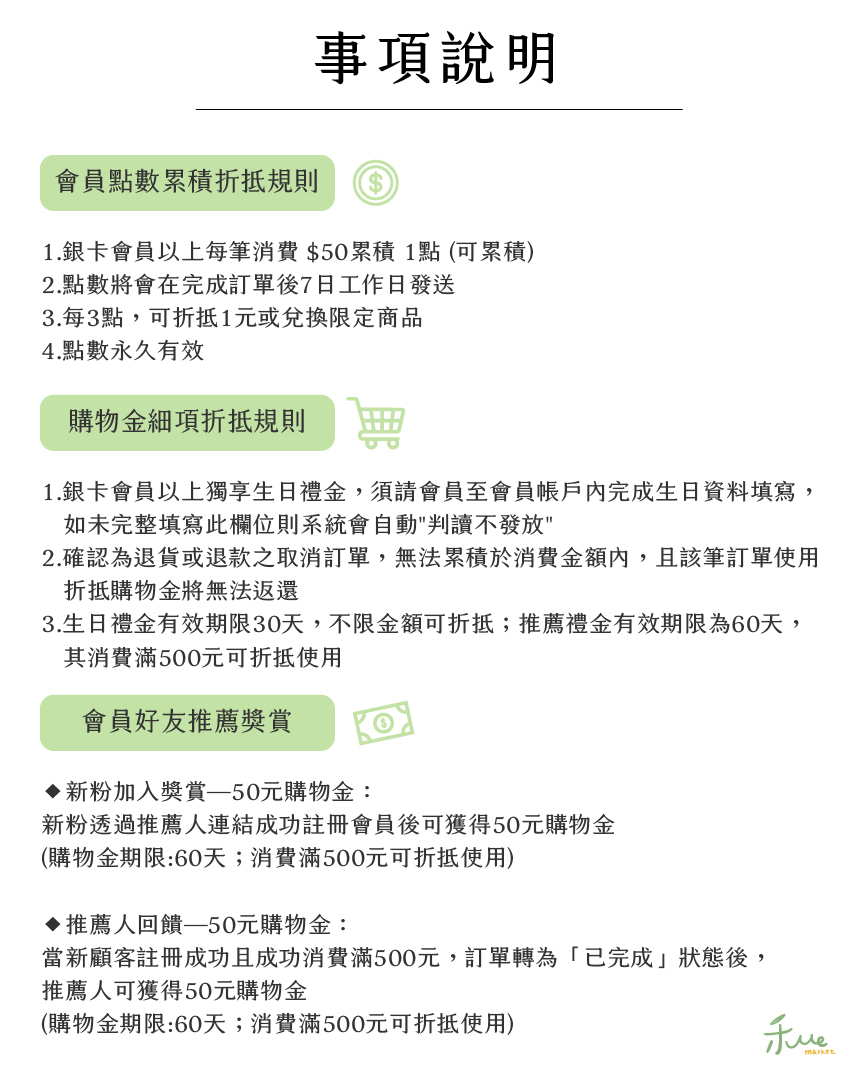
購物金,折抵,明細,累積,規則,辦法
步驟,註冊禮,推薦人,購物金,加入會員教學

注意事項

  1. 每位會員皆有一組推薦連結,連結固定並不會改變。

  2. 推薦人數無上限,推薦越多好友可獲得越多購物金。

  3. 如沒有註冊or登入會員,將無法累積金額升級高階會員,同時享有會員折扣。

  4. 升級會員將於下次購物開始享有優惠回饋。
    會員在官網登入會員後,可於右上角按「我的帳戶」,可以查閱自己的會員資料,包括會員級別、會員有效期限及會員優惠、購物金。
  5. 升級會員期限計算:年度消費累計達成日起算一年
  6. 會員等級提升,於每日00:00更新一次。
  7. VIP會員期限,為等級提升當日起計算1年,並於滿足條件後自動延長。
  8. 若退貨比例過高,或有惡意消費紀錄,將取消VIP資格。
  9. 禾me保有活動修改異動、停止之權利。
    您於任何修改或變更後繼續使用本服務時,視為您已閱讀、瞭解並同意接受該等修改或變更。